
浙江农业科学 ›› 2026, Vol. 67 ›› Issue (3): 634-639.DOI: 10.16178/j.issn.0528-9017.20240951
张逸群1(
), 陈家栋1, 吴永强2, 宋敏全3, 刘莹莹1, 段晓婧1, 陶正明1, 姜武1(
)
ZHANG Yiqun1(
), CHEN Jiadong1, WU Yongqiang2, SONG Minquan3, LIU Yingying1, DUAN Xiaojing1, TAO Zhengming1, JIANG Wu1(
)
摘要:
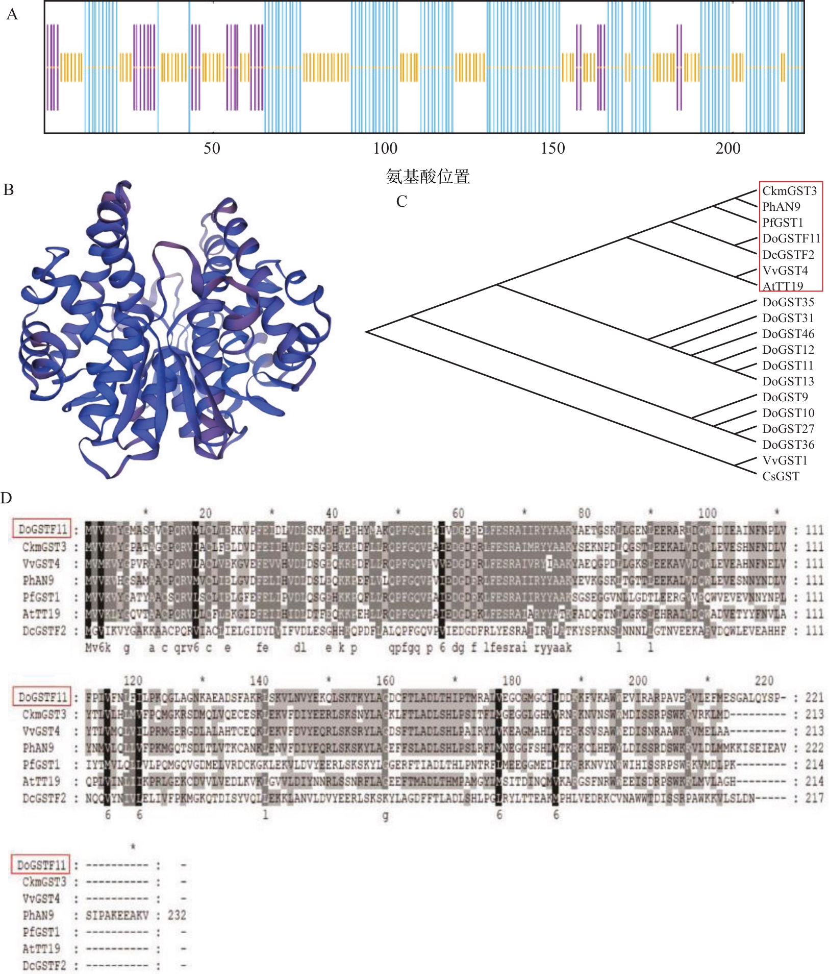
谷胱甘肽转移酶(glutathione S-transferases,GST)广泛存在于植物中,参与植物次生代谢产物的转运、异源物质解毒、激素调节、细胞凋亡等过程。本试验对克隆得到的1个铁皮石斛GST候选基因DoGSTF11进行生物信息学及表达模式分析发现,DoGSTF11基因编码221个氨基酸。DoGSTF11蛋白相对分子质量为25.16 ku,理论等电点为6.34,为疏水性不稳定蛋白,无跨膜结构域和信号肽,含有10个蛋白磷酸化位点,具有N端和C端2个保守结构域。氨基酸序列分析表明,DoGSTF11蛋白与葡萄VvGST4蛋白相似性最高,相似度达67.0%。组织特异性表达分析结果显示,DoGSTF11在不同品系中的相对表达量为:紫秆>粉秆>绿秆,在不同组织中的相对表达量为:花>叶>茎>根。顺式作用元件分析结果表明,DoGSTF11基因启动子序列含有多种植物激素及环境因子相关的顺式作用元件,且在低温诱导下显著(p<0.05)上调表达,推测该基因可能参与铁皮石斛响应低温胁迫的调控途径。本研究为后续探究DoGSTF11基因功能及其参与非生物胁迫响应中的作用机制提供理论依据。
中图分类号: